Latest News
About Department
The Art and Cultural Affairs Department has been established for the promotion and development of performing Art, Visual art, Plastic art all crafts of the state. This Department has been organizing workshops/camps on various art forms of the State such as dance, drama, paintings, photography, graphics, sculpture, music etc. and folk festivals on various occasions […]
Read More



Upcoming and Past Events

Surajkund Diwali Mela 2025
Haryana Tourism is organising the Surajkund Diwali Mela at Surajkund, Faridabad. This vibrant and…

Haryana Day Celebration 2025
Haryana Day is celebrated every year on 1st November to mark the formation of…

International Gita Mahotsav 2025
The Celebration of Gita Mahotsav brings a moral and cultural resurgence among the people….
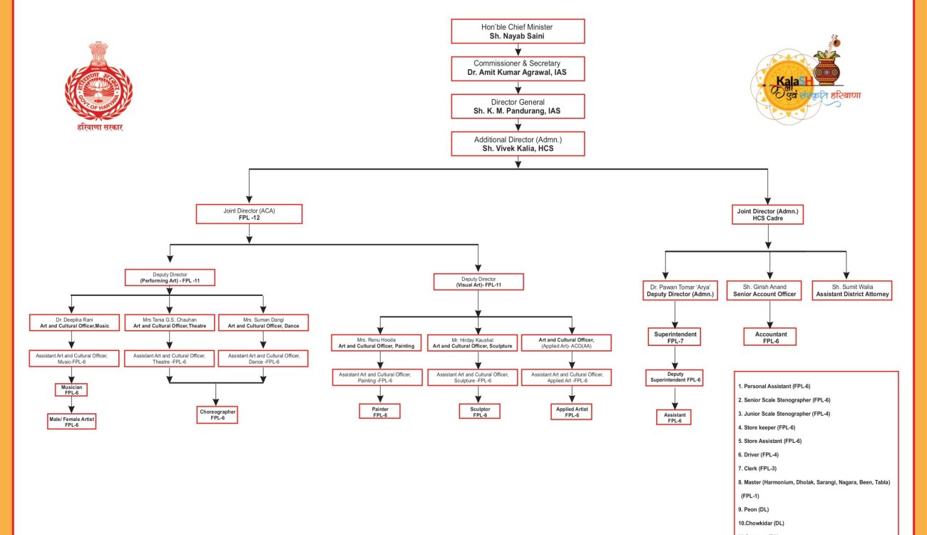
Administrative Structure of the Department

Music
Folk music can refer to both traditional types of music and the modern notion of folk ...
Read MoreDance
The folk dances of Haryana showcase the state’s rich folklore and tradition and reflect the cultural.......
Read MorePainting
Haryana was always a rendezvous for various tribes, invaders, races, cultures and faiths, ......
Read MoreSculpture
The stone-carving tradition in India is one of the richest in the world. Guilds of masons .....
Read MoreTheatre
The tradition of folk theatre in Haryana is century’s old, dating back to 16th century. .......
Read More